为适应医院快速发展需要,壮大医院人才队伍,医院招聘的紧缺专业的全日制硕士毕业研究生(超声影像诊断医生、放射影像诊断医生、核医学影像诊断医生,感染科医生、肝病科医生,病理科诊断医生、产科医生、急诊内科医生、创伤急救中心医生、重症医学科医生)夫人们和。现将需求岗位及要求公布如下:
一、医院简介
宜春市人民医院创建于1937年,是宜春市唯一一所集医疗、科研、教学、康复、预防保健及应急救援于一体的三级甲等综合医院。为国家级住院医师规范化培训基地、国家药物临床试验机构、江西省设区市级区域医疗中心、南昌大学和宜春学院硕士研究生临床培养基地、宜春学院临床医学院。医院详情可见宜春市人民医院官网。
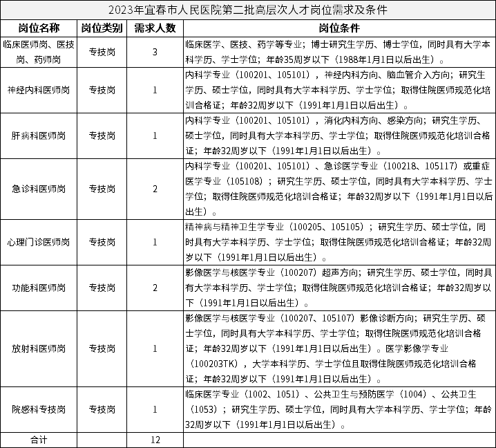
二、需求岗位及要求

三、报名时间:2023年4月19日-2023年4月25日
备考的考生可进入下面的小程序进行刷题:

四、高层次人才待遇
1、医院招聘的临床专业全日制博士毕业研究生
(1)一次性支付安家费80万元(税后)
(2)医院每月发放博士津贴1500元
(3)每月发放工资及奖励性绩效,所有收入(含工资、奖励性绩效、政府性奖励绩效、各类社会保险及职业年金、公积金、津贴等)按26万元/年医院保底,差额部分医院年底一次性补足,年收入高于26万元按实际收入发放。
2、医院招聘的非临床专业(医技、临床药学)全日制博士毕业研究生
(1)一次性支付安家费50万元(税后)
(2)医院每月发放博士津贴1500元
(3)每月发放工资及奖励性绩效,所有收入(含工资、奖励性绩效、政府性奖励绩效、各类社会保险及职业年金、公积金、津贴等)按20万元/年医院保底,差额部分医院年底一次性补足,年收入高于20万元按实际收入发放。
3、医院招聘的紧缺专业的全日制硕士毕业研究生(超声影像诊断医生、放射影像诊断医生、核医学影像诊断医生,感染科医生、肝病科医生,病理科诊断医生、产科医生、急诊内科医生、创伤急救中心医生、重症医学科医生)
(1)一次性支付安家费20万元(税后)
(2)医院每月发放紧缺专业的硕士津贴600元。
(3)每月发放工资及奖励性绩效,所有收入(含工资、奖励性绩效、政府性奖励绩效、各类社会保险及职业年金、公积金、津贴等)按16万元/年医院保底,差额部分医院年底一次性补足,年收入高于16万元按实际收入发放。
五、报名方式:将报名材料发送至报名邮箱(投递邮件标题格式:“应聘岗位+学校+专业方向+姓名+联系电话”)。
报名材料:本人简历,身份证,本科及硕士毕业证、学位证,学信网电子注册备案表(本科、研究生),医师资格证、执业证、规培证等证件扫描件;应届硕士毕业生还需提供毕业生就业推荐表、学信网学籍验证报告。
六、联系方式:
单位地址:江西省宜春市宜阳新区锦绣大道1061号
单位联系人:邱老师、余老师
医考网提供医学三基考试相关的招聘资讯,考生还可以利用一些医学三基学习的app学习,比如优题宝APP,里面有历年真题,还有知识点总结,考生可以自行刷题,还有专业考试在线解答,希望我们所做的能让您感到满意!
为了帮助各位考生更好的备考,我们会及时更新医学三基相关考试的练习试题,想要获取更多医学三基考试的干货内容和题库资料,点击“希赛医卫题库”下载APP或直接扫描下方二维码进入小程序即可领取。
